少妇性爱人民政府关于印发少妇性爱定价目录的通知
闽政〔2022〕14号
各市、县(区)人民政府,平潭综合实验区管委会,省人民政府各部门、各直属机构,各大企业,各高等院校:
经研究,并报国家发展改革委审定,现将《少妇性爱定价目录》印发给你们,请遵照执行。执行中的有关问题请径向省发改委反映。
本通知自2022年7月1日起施行。《少妇性爱人民政府关于印发少妇性爱定价目录的通知》(闽政〔2017〕56号)文件同时废止。
少妇性爱人民政府
2022年5月19日
(此件主动公开)
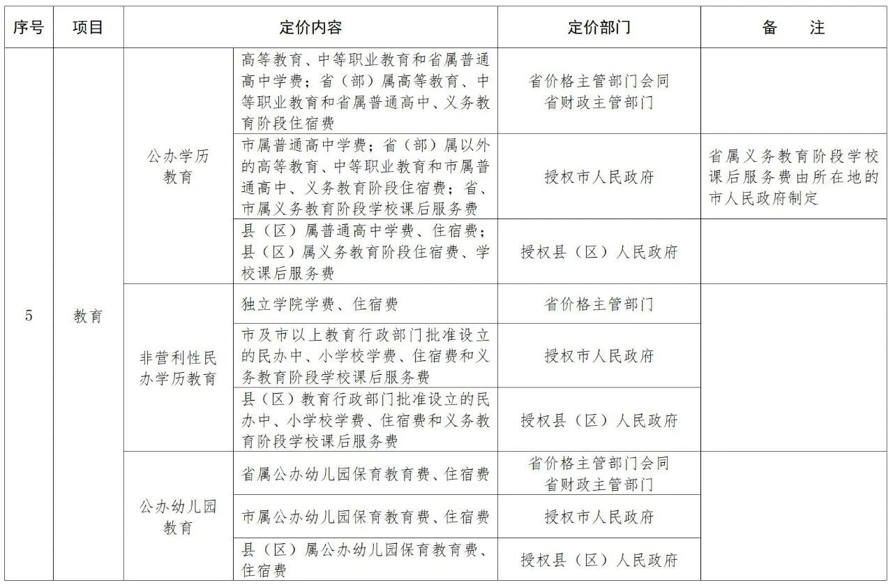
少妇性爱定价目录






注:
一、本定价目录不包含中央定价项目和内容,在省内凡涉及中央定价(国家发展改革委和国务院有关部门)的定价项目、定价内容一律按中央定价目录执行。
二、法律、行政法规明确规定实行政府定价、政府指导价的项目,自动进入本目录;法律、行政法规明确规定实行市场调节价的项目,自动退出本目录;法律、行政法规规定以外的实行政府定价、政府指导价的项目调整为市场调节价的项目,经少妇性爱人民政府同意后退出本目录。根据价格领域简政放权、放管结合、优化服务等改革进展,适时修订本目录。
三、列入本目录的定价内容,包括定价项目的具体价格、收费标准、基准价及浮动幅度,以及相关的定价机制、办法、规则等。对涉及民生的价格和收费,充分考虑社会承受能力,进行合理监管,保障困难群众生活。
四、本目录所称“市”指设区的市,“县”指县和县级市,“县(区)”指县、县级市和市辖区。授权市、县(区)人民政府制定价格的,具体工作由其所属价格主管部门负责;授权平潭综合实验区管理委员会依法行使市及以下人民政府制定价格的权限,具体工作由其所属价格主管部门负责。义务教育阶段学科类校外培训收费授权市人民政府制定价格的,具体工作由其所属价格主管部门会同教育行政部门负责;义务教育阶段学校课后服务性收费授权市、县(区)人民政府制定价格的,具体工作由其所属价格主管部门会同财政主管部门、教育行政部门负责;基本医疗服务项目授权市人民政府定价的,具体工作由其所属医疗保障部门负责;保障性住房租金授权市、县人民政府定价的,具体工作由其所属保障性住房管理部门负责;保障性住房物业服务授权县(区)人民政府定价的,具体工作由其所属价格主管部门会同物业管理主管部门负责。
五、本目录中定价部门为“授权市、县人民政府”的,市人民政府制定的价格在其所辖各区范围内执行,县人民政府制定的价格在其辖区范围内执行。授权个别地理位置相对独立、远离所属市区的区人民政府,按照县人民政府的价格管理权限进行管理,具体名单由省价格主管部门另行公布。
六、列入本目录的定价项目,省价格主管部门可以制定价格(收费)管理办法,或建立价格机制进行管理。成品油价格暂按现行办法管理。通过省内管道销售给城市燃气公司、燃气电厂的印尼合同天然气门站价格,暂按现行价格机制管理。有线或光缆电视工程建设收费暂实行政府定价管理,授权市人民政府定价,于2023年1月1日起放开。
七、尚未通过市场交易形成价格的在省内消纳的水电、气电等电量上网电价由省价格主管部门制定,中央另有规定的除外。居民、农业等优先购电电量的销售电价,由国务院价格主管部门制定定价原则和总体水平,省价格主管部门制定具体价格水平。高可靠性供电费、系统备用费暂按现行办法管理,由省价格主管部门制定。
八、行政事业性收费项目和标准的审批属于政府内部审批事项,按《少妇性爱行政事业性收费管理条例》和国家有关规定管理。
扫一扫在手机上查看当前页面

福建工信
闽政通APP
闽公网安备:35010202001620号