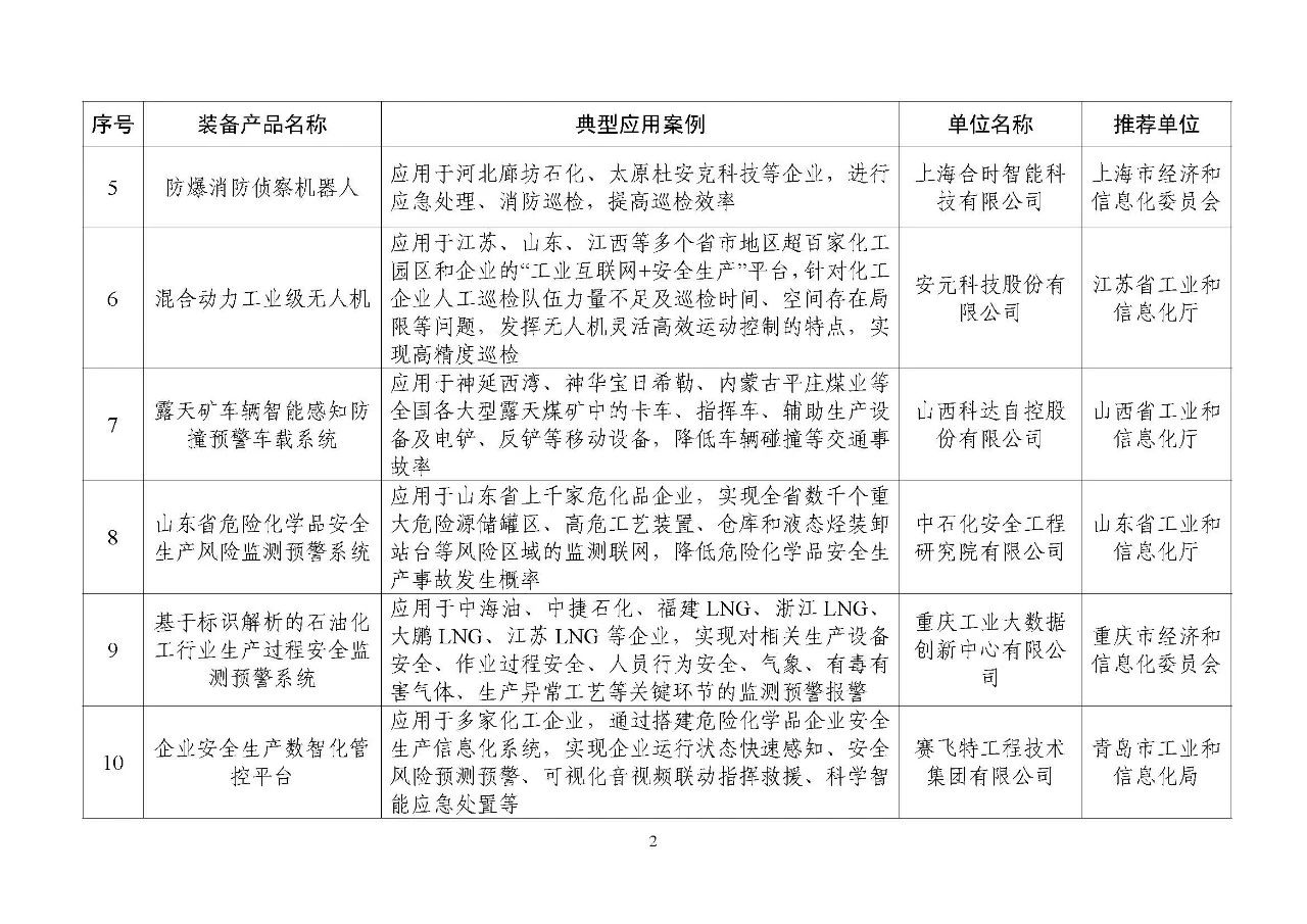
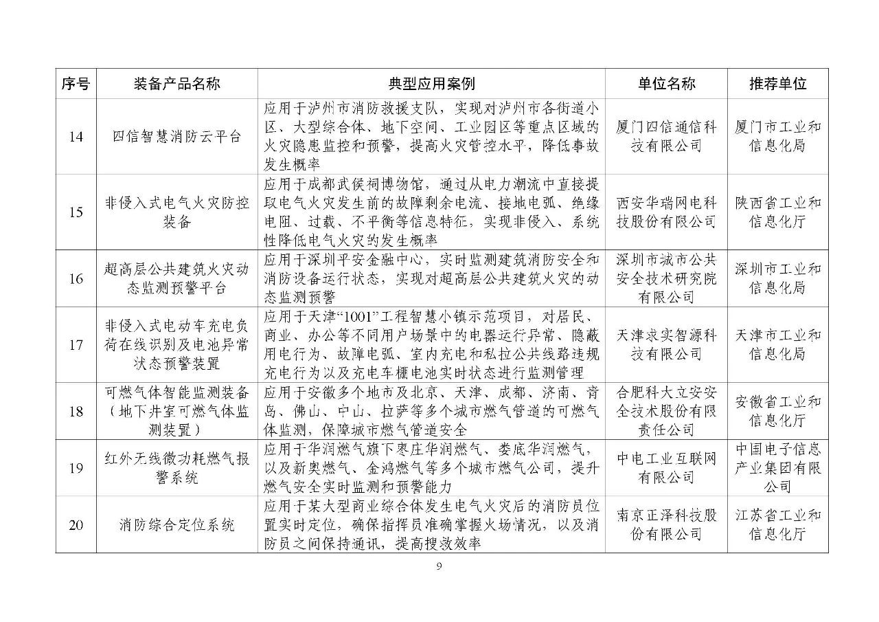
150项上榜!2024年安全应急装备应用推广典型案例名单发布
来源:工业和信息化部安全生产司
时间:2024-08-22 12:05
关于公布2024年安全应急装备应用推广典型案例名单的通知
工信厅安全函〔2024〕324号
各省、自治区、直辖市及计划单列市、新疆生产建设兵团工业和信息化主管部门,有关中央企业: 根据《工业和信息化部办公厅关于组织开展2024年安全应急装备应用推广典型案例征集工作的通知》(工信厅安全函〔2024〕51号),经企业申报、地方和央企推荐、综合评审、名单公示,确定了2024年安全应急装备应用推广典型案例名单,现予以公布。 请各地工业和信息化主管部门和有关单位结合实际,借鉴经验做法,积极宣传推广,在技术创新、应用落地、政府服务等方面对入选项目加大支持力度,推动安全应急产业创新发展。 附件:2024年安全应急装备应用推广典型案例名单工业和信息化部办公厅
2024年8月19日


























扫一扫在手机上查看当前页面

福建工信
闽政通APP
闽公网安备:35010202001620号